LT3570 1.5A 降压型转换器、1.5A 升压型转换器和 LDO 控制器

LT®3570 是一款降压和升压型转换器,具有内部电源开关和 LDO 控制器。为每个转换器设计了一个 1.5A 电流限值和一个 2.5V 至 36V 的输入范围,从而使得 LT3570 成为众多应用的理想选择。利用一个外部定时电阻器来设置高达 2.1MHz 的开关频率,而且可使振荡器与一个外部时钟同步至 2.75MHz。

LT3570 具有一种可编程软起动功能,该功能负责在启动期间限制反馈电压,因而有助于防止发生过冲和限制浪涌电流。LDO 控制器能够向一个外部 NPN 晶体管输送高达 10mA 的基极电流。

产品特点 Features
  • 2.5V 至 36V 输入电压范围
  • 可编程开关频率从 500kHz 至 2MHz
  • 可同步至高达 2.75MHz
  • VOUT(MIN):0.8V
  • 用于每个转换器的独立软起动电路
  • 用于每个转换器的单独 VIN 电源
  • 占空比范围:0% 至 90% (在 1MHz)
  • 采用 24 引脚 (4mm x 4mm) QFN 和 20 引脚 TSSOP 封装
参数
LT3570 参数
应用
  • 电缆和卫星电视机顶盒
  • 汽车系统
  • 电信系统
  • 可承受“电源崩溃”情况下的系统
  • TFT LCD 显示器
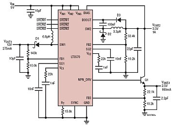
典型应用图
LT3570 典型应用
LT3570 订购信息和价格参考Package Variations and Pricing
器件型号 封装 引脚 温度 价格 (以 1 ~ 99 片为批量) 价格 (以 1000 片为批量) *
LT3570EFE#PBF TSSOP 20 E $4.36  $3.05 
LT3570EFE#TRPBF TSSOP 20 E $3.11 
LT3570EUF#PBF QFN 24 E $4.22  $2.95 
LT3570EUF#TRPBF QFN 20 E $3.01 
LT3570IFE#PBF TSSOP 20 I $5.02  $3.51 
LT3570IFE#TRPBF TSSOP 20 I $3.57 
LT3570IUF#PBF QFN 24 I $4.84  $3.39 
LT3570IUF#TRPBF QFN 24 I $3.45 
LT3570 数据手册及相关资料下载
  1. 数据手册(英文) : LT3570 - 1.5A Buck Converter, 1.5A Boost Converter and LDO Controller.PDF
  2. 可靠性数据 : R530 Reliability Data .PDF