LTC1650 Low Glitch 16-Bit Voltage Output DAC

The LTC®1650 is a deglitched rail-to-rail voltage output 16-bit digital-to-analog converter (DAC) available in a 16-pin narrow SO package. It has 16-bit monotonicity over temperature and includes a rail-to-rail output buffer amplifier and an easy to use three-wire cascadable serial interface. The LTC1650 operates with dual ±5V supplies. With REFLO = 0V and REFHI = VREF, the output will swing from 0V to VREF in unipolar mode or ±VREF in bipolar mode.

The LTC1650 has excellent accuracy over its full operating temperature range along with very low power dissipation of 50mW with dual ±5V supplies. This, along with the small outline package, makes it the most flexible high resolution digital-to-analog converter available today.

The LTC1650 has a fast settling time of 4µs to 16 bits and a low midscale glitch of under 2nV-s. This makes the LTC1650 ideal for waveform generation or other applications where output dynamic performance is important

产品特点 Features
  • 16-Bit Monotonic Over Temperature
  • Low Glitch Impulse: 2nV-s
  • Low Noise: 30nV/rtHz
  • Buffered Rail-to-Rail Voltage Output
  • Low Power: 50mW from ±5V Supplies
  • Unipolar or Bipolar Output (0V to VREF or ±VREF)
  • 4-Quadrant Multiplying Capability
  • Asynchronous Clear to User-Defined Voltage
  • Power-On Reset
  • Three-Wire SPI and MICROWIRE™ Compatible Serial Interface
  • Schmitt Trigger On CLK Input Allows Direct Optocoupler Interface
  • 16-Pin Narrow SO Package
参数
LTC1650 参数
应用
  • Industrial Process Control
  • Precision Industrial Equipment
  • Waveform Generation
  • Automatic Test Equipment
  • High Resolution Offset and Gain Adjustment
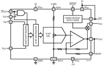
典型应用图
LTC1650 典型应用
LTC1650 订购信息和价格参考Package Variations and Pricing
器件型号 封装 引脚 温度 价格 (以 1 ~ 99 片为批量) 价格 (以 1000 片为批量) *
LTC1650ACN PDIP 16 C $19.05  $15.75 
LTC1650ACN#PBF PDIP 16 C $19.05  $15.75 
LTC1650ACS SO 16 C $19.40  $15.90 
LTC1650ACS#PBF SO 16 C $19.40  $15.90 
LTC1650ACS#TR SO 16 C $15.96 
LTC1650ACS#TRPBF SO 16 C $15.96 
LTC1650AIN PDIP 16 I $20.70  $17.70 
LTC1650AIN#PBF PDIP 16 I $20.70  $17.70 
LTC1650AIS SO 16 I $22.00  $18.00 
LTC1650AIS#PBF SO 16 I $22.00  $18.00 
LTC1650AIS#TR SO 16 I $18.06 
LTC1650AIS#TRPBF SO 16 I $18.06 
LTC1650CN PDIP 16 C $13.10  $11.20 
LTC1650CN#PBF PDIP 16 C $13.10  $11.20 
LTC1650CS SO 16 C $13.45  $11.50 
LTC1650CS#PBF SO 16 C $13.45  $11.50 
LTC1650CS#TR SO 16 C $11.56 
LTC1650CS#TRPBF SO 16 C $11.56 
LTC1650IN PDIP 16 I $14.85  $12.70 
LTC1650IN#PBF PDIP 16 I $14.85  $12.70 
LTC1650IS SO 16 I $15.20  $13.00 
LTC1650IS#PBF SO 16 I $15.20  $13.00 
LTC1650IS#TR SO 16 I $13.06 
LTC1650IS#TRPBF SO 16 I $13.06 
LTC1650 数据手册及相关资料下载
  1. 数据手册(英文) : LTC1650 - Low Glitch 16-Bit Voltage Output DAC.PDF
  2. 应用指南 (英文) : AN74 - Component and Measurement Advances Ensure 16-Bit DAC Settling Time.PDF
  3. 可靠性数据 : R391 Reliability Data .PDF
  4. 产品选型卡 : Voltage Output DACs.PDF
  5. LT Journal : Aug 1998 Component and Measurement Advances Ensure 16-Bit DAC Settling Time (Part One).PDF
  6. LT Journal : Aug 1998 New 16-Bit Bipolar Output DAC in Narrow SO-16 Package.PDF