LTC1697 High Efficiency Low Power 1W CCFL Switching Regulator

The LTC®1697 is designed to control a single 1W cold cathode fluorescent lamp (CCFL). An internal PWM dimming system maximizes efficiency and dimming range. Accurate lamp currents can be set with a single external resistor.

The LTC1697 includes a synchronous current mode PWM controller with internal 1A MOSFET switches. It contains a 300kHz oscillator, 0.8V reference, and internal current sense. It operates from a 2.8V to 5.5V input voltage. The LTC1697 also has a thermal limit and a shutdown that reduces supply current to <2µA.

The LTC1697 is available in the MSOP-10 package

产品特点 Features
  • Operates from Single Li-Ion Battery
  • 2.8V to 5.5V Input Voltage Range
  • Very Low Shutdown Current: <2µA
  • Synchronous Buck Architecture for High Efficiency
  • PWM Dimming Frequency Adjustable with a Single Capacitor
  • Accurate Lamp Current Maximizes Lamp Lifetime
  • Fixed Frequency Operation at 300kHz
  • Internal or External PWM Dimming
  • Small 10-Pin MSOP Package
参数
LTC1697 参数
应用
  • PDAs
  • Handheld Computers
  • Portable Instruments
  • Handheld GPS with Map Display
  • Handheld TV/Video Monitor
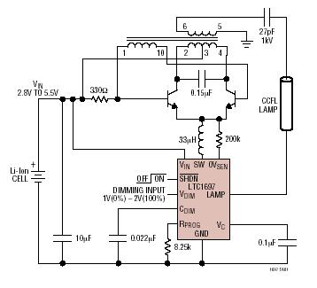
典型应用图
LTC1697 典型应用
LTC1697 订购信息和价格参考Package Variations and Pricing
器件型号 封装 引脚 温度 价格 (以 1 ~ 99 片为批量) 价格 (以 1000 片为批量) *
LTC1697EMS MSOP 10 E $2.79  $1.95 
LTC1697EMS#PBF MSOP 10 E $2.79  $1.95 
LTC1697EMS#TR MSOP 10 E $2.00 
LTC1697EMS#TRPBF MSOP 10 E $2.00 
LTC1697 数据手册及相关资料下载
  1. 数据手册(英文) : LTC1697 - High Efficiency Low Power 1W CCFL Switching Regulator.PDF
  2. 设计要点 (英文) : DN1004 - An Efficient and Low Cost Alternative to LEDs for Backlighting Handheld Computer Displays.PDF
  3. 可靠性数据 : R415 Reliability Data .PDF