LTC1728-5 Micropower Precision Triple Supply Monitors in 8-Lead MSOP and 5-Lead SOT-23 Packages

The LTC™1727 is a triple supply monitor intended for systems with multiple supply voltages. Each supply monitor has its own open-drain output for individual supply monitoring. A common open-drain reset output remains low until all three supplies have been in compliance for 200ms. Tight 1.5% accuracy specifications and glitch immunity ensure reliable reset operation without false triggering.

The LTC1728 is functionally identical to the LTC1727 without the individual monitor outputs.

The RST output is guaranteed to be in the correct state for VCC5/VCC25/VCC18 or VCC3 down to 1V. The LTC1727/LTC1728 may also be configured to monitor any one or two VCC inputs instead of three, depending on system requirements.

Very low (10µA typical) supply current makes the LTC1727/LTC1728 ideal for power conscious systems.

The LTC1727 is available in an 8-lead MSOP or SO package and the LTC1728 is available in a 5-lead SOT-23 package

产品特点 Features
  • Monitors Three Inputs Simultaneously
    LTC1727-5: 5V, 3.3V
    and ADJ
    LTC1727-2.5: 2.5V, 3.3V
    and ADJ
    LTC1728-5: 5V,
  • ±1.5% Threshold Accuracy Over Temperature
  • Very Low Supply Current: 10µA Typ
  • 200ms Reset Time Delay
  • Active Low RESET Output
  • Power Supply Glitch Immunity
  • Guaranteed RESET for
    VCC3 >/= 1V or
    VCC5/VCC25/VCC18 >/= 1V
  • LTC1727 Includes Monitor Output for Each Supply
  • LTC1727: 8-Lead MSOP and SO Packages
  • LTC1728: 5-Lead SOT-23 Package
应用
  • Desktop Computers
  • Notebook Computers
  • Intelligent Instruments
  • Portable Battery-Powered Equipment
  • Network Servers
典型应用图
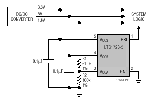
LTC1728 典型应用
参数
LTC1728 参数
LTC1728-5 订购信息和价格参考Package Variations and Pricing
器件型号 封装 引脚 温度 价格 (以 1 ~ 99 片为批量) 价格 (以 1000 片为批量) *
LTC1728ES5-1.8 SOT 5 E $1.66
LTC1728ES5-1.8#PBF SOT 5 E $1.66
LTC1728ES5-1.8#TR SOT 5 E $1.66 $1.40
LTC1728ES5-1.8#TRM SOT 5 E $1.66 $1.42
LTC1728ES5-1.8#TRMPBF SOT 5 E $1.66 $1.42
LTC1728ES5-1.8#TRPBF SOT 5 E $1.66 $1.40
LTC1728ES5-2.5 SOT 5 E $1.66
LTC1728ES5-2.5#PBF SOT 5 E $1.66
LTC1728ES5-2.5#TR SOT 5 E $1.66 $1.40
LTC1728ES5-2.5#TRM SOT 5 E $1.66 $1.42
LTC1728ES5-2.5#TRMPBF SOT 5 E $1.66 $1.42
LTC1728ES5-2.5#TRPBF SOT 5 E $1.66 $1.40
LTC1728ES5-3.3 SOT 5 E $1.66
LTC1728ES5-3.3#PBF SOT 5 E $1.66
LTC1728ES5-3.3#TR SOT 5 E $1.66 $1.40
LTC1728ES5-3.3#TRM SOT 5 E $1.66 $1.42
LTC1728ES5-3.3#TRMPBF SOT 5 E $1.66 $1.42
LTC1728ES5-3.3#TRPBF SOT 5 E $1.66 $1.40
LTC1728ES5-5 SOT 5 E $1.66
LTC1728ES5-5#PBF SOT 5 E $1.66
LTC1728ES5-5#TR SOT 5 E $1.66 $1.40
LTC1728ES5-5#TRM SOT 5 E $1.66 $1.42
LTC1728ES5-5#TRMPBF SOT 5 E $1.66 $1.42
LTC1728ES5-5#TRPBF SOT 5 E $1.66 $1.40
LTC1728HS5-5#PBF SOT 5 H $2.42
LTC1728HS5-5#TRMPBF SOT 5 H $2.42 $1.75
LTC1728HS5-5#TRPBF SOT 5 H $2.48 $1.70
LTC1728-5 数据手册及相关资料下载
  1. 数据手册(英文) : LTC1727/LTC1728 - Micropower Precision Triple Supply Monitors in 8-Lead MSOP and 5-Lead SOT-23 Packages.PDF
  2. 可靠性数据 : R413 Reliability Data .PDF
  3. 产品选型卡 : High Voltage Surge Stoppers.PDF
  4. 产品选型卡 : Voltage Monitors & Supervisors Quick Guide.PDF