LTC2621 10 引脚 DFN 封装的 12 位轨至轨 DAC

LTC®2601/LTC2611/LTC2621 是采用 10 引脚 DFN 封装的单通道 16、14 和 12 位、2.5V 至 5.5V 的 轨至轨电压输出 DAC。它们内置高性能输出缓冲器,并保证具有单调特性。

这些器件建立了 16 位和 14 位 DAC 的新型电路板密度标准,以及单电源输入、电压输出 DAC 的输出驱动和负载调节的性能标准。

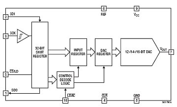
这些器件采用了一个简单的 SPI/MICROWIRE 兼容型三线式串行接口,该接口可在高达 50MHz 的时钟频率条件下工作。它们具有菊链操作能力、硬件 CLR 和异步 DAC 更新  (LDAC) 引脚。

LTC2601/LTC2611/LTC2621 采用了一个上电复位电路。在上电期间,电压输出上升至零标度以上不足 10mV,直到出现一个有效写操作和更新操作为止。该上电复位电路把 LTC2601-1/LTC2611-1/ LTC2621-1 复位至中间标度。电压输出维持在中间标度上,直到出现一个有效写操作和更新操作为止。

产品特点 Features
  • 尺寸最小的的引脚兼容型单通道 DAC:
           LTC2601:16 位
           LTC2611:14 位
           LTC2621:12 位
  • 在整个工作温度范围内保证单调特性
  • 2.5V 至 5.5V 的宽电源电压范围
  • 低功耗操作:300µA/3V
  • 消耗电流最低可至 1µA (最大值)
  • 高轨至轨输出驱动电流 (±15mA,最小值)
  • 双缓冲数据锁存器
  • 异步 DAC 更新引脚
  • LTC2601-1/LTC2621-1/LTC2621-1:上电复位至中间标度
  • 纤巧型 (3mm x 3mm) 10 引脚 DFN 封装
封装
LTC2621 参数
应用
  • 移动通信
  • 过程控制和工业自动化
  • 仪表
  • 自动测试设备
典型应用图
LTC2621 典型应用
参数
LTC2621 参数
LTC2621 订购信息和价格参考Package Variations and Pricing
器件型号 封装 引脚 温度 价格 (以 1 ~ 99 片为批量) 价格 (以 1000 片为批量) *
LTC2621CDD DFN 10 C $3.60  $2.70 
LTC2621CDD#PBF DFN 10 C $3.60  $2.70 
LTC2621CDD#TR DFN 10 C $2.76 
LTC2621CDD#TRPBF DFN 10 C $2.76 
LTC2621CDD-1 DFN 10 C $3.60  $2.70 
LTC2621CDD-1#PBF DFN 10 C $3.60  $2.70 
LTC2621CDD-1#TR DFN 10 C $2.76 
LTC2621CDD-1#TRPBF DFN 10 C $2.76 
LTC2621IDD DFN 10 I $4.00  $3.00 
LTC2621IDD#PBF DFN 10 I $4.00  $3.00 
LTC2621IDD#TR DFN 10 I $3.06 
LTC2621IDD#TRPBF DFN 10 I $3.06 
LTC2621IDD-1 DFN 10 I $4.00  $3.00 
LTC2621IDD-1#PBF DFN 10 I $4.00  $3.00 
LTC2621IDD-1#TR DFN 10 I $3.06 
LTC2621IDD-1#TRPBF DFN 10 I $3.06 
LTC2621 数据手册及相关资料下载
  1. 数据手册(英文) : LTC2601/LTC2611/LTC2621 - 16-/14-/12-Bit Rail-to-Rail DACs in 10-Lead DFN.PDF
  2. 可靠性数据 : R461 Reliability Data .PDF
  3. 产品选型卡 : Voltage Output DACs.PDF