L6391 High-voltage high and low side driver

The L6391 is a high-voltage device manufactured with the BCD “OFF-LINE” technology. It is a single chip half-bridge gate driver for N-channel power MOSFET or IGBT.

The high side (floating) section is designed to stand a voltage rail up to 600 V. The logic inputs are CMOS/TTL compatible down to 3.3 V for easy interfacing microcontroller/DSP.

An integrated comparator is available for protections against overcurrent, overtemperature, etc.

技术特性
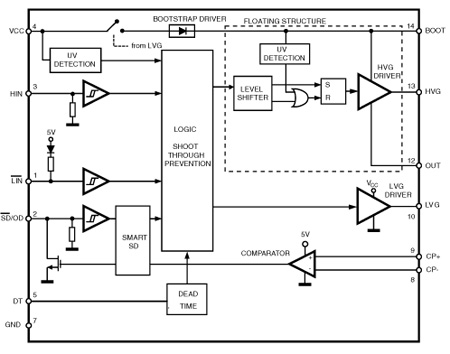
Circuit Diagram
L6391 订购信息
订购型号 产品状态 美金价格 数量 封装 包装形式 温度范围 材料声明
L6391DTR Active   1000 SO-14 Tape And Reel -40 °C-125 °C L6391DTR
L6391D Active   1000 SO-14 Tube -40 °C-125 °C L6391D
L6391N Target     PDIP 14 Tube -40 °C-125 °C L6391N
DATASHEET
下载 描述 版本 大小
L6391 High-voltage high and low side driver 1 555KB
APPLICATION NOTES
下载 描述 版本 大小
UM1078 UM1078: 150 W inverter featuring L639x and STGD3HF60HD for 1-shunt based sinusoidal vector control and trapezoidal scalar control 2 732KB