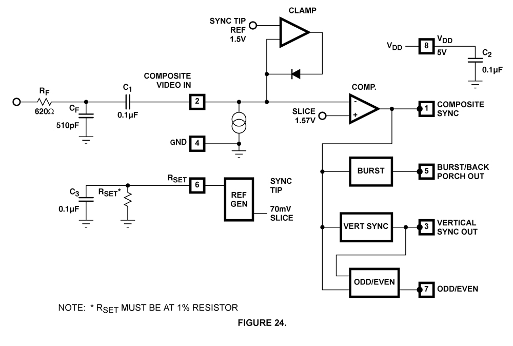
The EL1881 video sync separator is manufactured using Elantec's high performance analog CMOS process. This device extracts sync timing information from both standard and non-standard video input. It provides composite sync, vertical sync, burst/back porch timing, and odd/even field detection. Fixed 70mV sync tip slicing provides sync edge detection when the video input level is between 0.5VP-P and -2VP-P (sync tip amplitude 143mV to 572mV). A single external resistor sets all internal timing to adjust for various video standards. The composite sync output follows video in sync pulses and a vertical sync pulse is output on the rising edge of the first vertical serration following the vertical pre-equalizing string. For non-standard vertical inputs, a default vertical pulse is output when the vertical signal stays low for longer than the vertical sync default delay time. The odd/even output indicates field polarity detected during the vertical blanking interval. The EL1881 is plug-in compatible with the industry-standard LM1881 and can be substituted for that part in 5V applications with lower required supply current.
The EL1881 is available in the 8 Ld PDIP and SOIC packages and is specified for operation over the full -40°C to +85°C temperature range.
Key Features
- NTSC, PAL, SECAM, non-standard video sync separation
- Fixed 70mV slicing of video input levels from 0.5VP-P to 2VP-P
- Low supply current - 1.5mA typ.
- Single +5V supply
- Composite, vertical sync output
- Odd/even field output
- Burst/back porch output
- Available in 8 Ld PDIP and SOIC packages
- Pb-free available (RoHS Compliant)
Applications
- Video amplifiers
- PCMCIA applications
- A/D drivers
- Line drivers
- Portable computers
- High-speed communications
- RGB applications
- Broadcast equipment
- Active filtering

Datasheets| Title | Type | Updated | Size | Other Languages |
|---|
| EL1881 Datasheet | PDF | 14 Nov 2014 | 240 KB | |
Order Information| Part Number | Package Type | Weight(g) | Pins | MSL Rating | Peak Temp (°C) | RoHS Status |
|---|
|
| EL1881CN | 8 Ld PDIP | 0.54 | 8 | N/A | NA | |
|
|
| EL1881CS | 8 Ld SOIC | 0.072 | 8 | 1 | 240 | |
|
|
| EL1881CS-T13 | 8 Ld SOIC T+R | 0.072 | 8 | 1 | 240 | |
|
|
| EL1881CS-T7 | 8 Ld SOIC T+R | 0.072 | 8 | 1 | 240 | |
|
|
| EL1881CSZ | 8 Ld SOIC | 0.072 | 8 | 3 | 260 | RoHS |
|
|
| EL1881CSZ-T13 | 8 Ld SOIC T+R | 0.072 | 8 | 3 | 260 | RoHS |
|
|
| EL1881CSZ-T7 | 8 Ld SOIC T+R | 0.072 | 8 | 3 | 260 | RoHS |
|
|
| EL1881CSZ-T7A | 8 Ld SOIC T+R | 0.072 | 8 | 3 | 260 | RoHS |
|
|
|
|
| EL1881CS-EVAL | | | | N/A | | |
|
|
| EL1881CN-EVAL | | | | N/A | | |
|
|