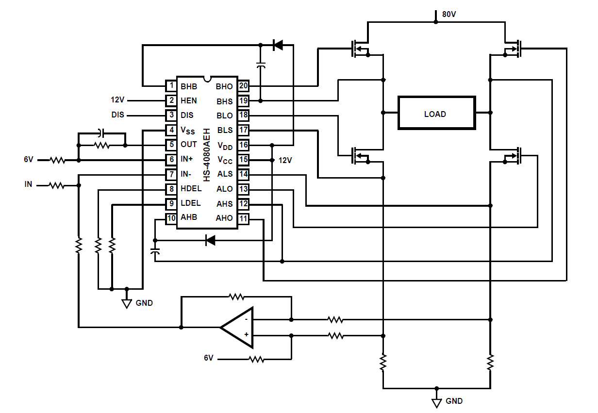
The HS-4080AEH is a monolithic, high frequency, medium voltage Full Bridge N-Channel FET Driver IC. The device includes a TTL-level input comparator, which can be used to facilitate the “hysteresis” and PWM modes of operation. Its HEN (High Enable) lead can force current to freewheel in the bottom two external power MOSFETs, maintaining the upper power MOSFETs off. The HS-4080AEH is well suited for use in distributed DC power supplies and DC/DC converters, since it can switch at high frequencies.
This device can also drive medium voltage motors and two HS-4080AEHs can be used to drive high performance stepper motors, since the short minimum “on-time” can provide fine micro-stepping capability.
Short propagation delays maximize control loop crossover frequencies and dead times, which can be adjusted to near zero to minimize distortion, resulting in precise control of the driven load.
Constructed with the Intersil dielectrically isolated radiation hardened Silicon Gate (RSG) process, this device is immune to single event latch-up and has been specifically designed to provide highly reliable performance in harsh radiation environments. Complete your design with radiation hardened MOSFETs from Intersil.
Detailed Electrical Specifications for these devices are contained in SMD 5962-99617.
Key Features
- Electrically Screened to SMD 5962-99617
- QML qualified per MIL-PRF-38535 requirements
- Radiation environment - Gamma dose: 300kRAD(Si) (max) - Latch-up immune RSG DI process
- Drives N-Channel FET full bridge including high-side chop capability
- Bootstrap supply max voltage to 95VDC
- TTL comparator input levels
- Drives 1000pF load with rise and fall times of 50ns
- User-programmable dead time
- Charge-pump and bootstrap maintain upper bias supplies
- DIS (Disable) pin pulls gates low
- Operates from single supply: 12V to 18V
- Low power consumption
- Undervoltage protection
Applications
- Full Bridge Power Supplies
- PWM Motion Control

Order Information| Part Number | Package Type | Weight(g) | Pins | MSL Rating | Peak Temp (°C) | RoHS Status |
|---|
|
| HS0-4080AEH-Q | Not Applicable - Contact Us | | | N/A | | RoHS |
|
|
| HS9-4080AEH-Q | 20 Ld CFP | 0.88 | 20 | N/A | NA | RoHS |
|
|
| HS9-4080AEH/PROTO | 20 Ld CFP | 0.88 | 20 | N/A | NA | RoHS |
|
|