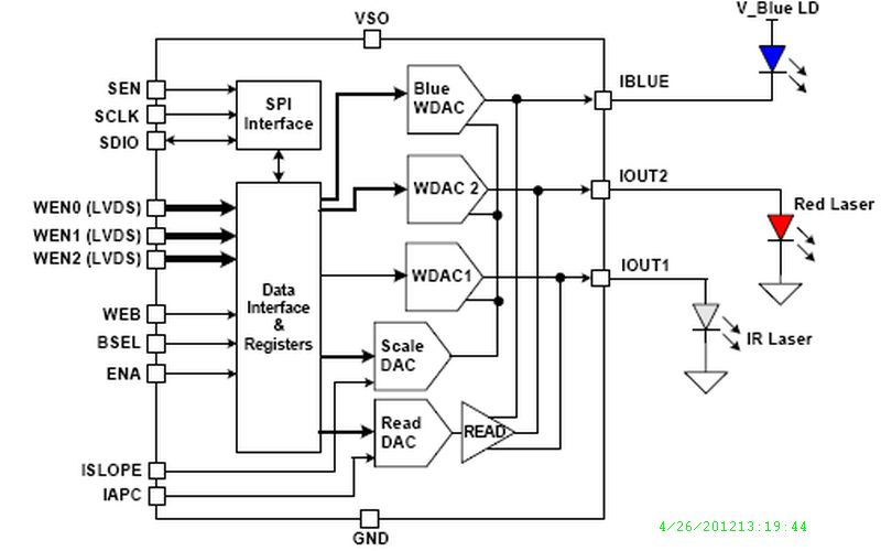
The ISL58797 is a highly integrated, single supply laser diode driver designed to support multi-standard writable optical drives in CD, DVD, and Blu-Ray formats at various speeds. It is a ‘hybrid’ part having an interface compatible with a conventional LDD, but an internal architecture similar to a write strategy LDD. This combination adds versatility to the conventional interface. The ISL58797 also features PDIC (OEIC) control pins; which help reduce the signal lines on the Flex cables.
The rise time, fall time and overshoot of all outputs are adjustable to compensate for high and low resistance lasers.The ISL58797 architecture includes dual write current banks, which can be selected using the bank select line, BSEL. This eliminates the need to synchronize the serial port to the media.The oscillator is internally activated through program assignment to attach to any WEN state.
The WEN lines have internal 100Ω termination resistors. There is a skew detector on the WEN receiver outputs.
Applications
- Combination DVD, CD, and Blue Writable Drives
- BD Camcorders
- BD Video Recorders

Order Information| Part Number | Package Type | Weight(g) | Pins | MSL Rating | Peak Temp (°C) | RoHS Status |
|---|
|
| ISL58797CRTZ-T13 | 24 Ld TQFN T+R | 0.039 | 24 | 1 | 260 | RoHS |
|
|