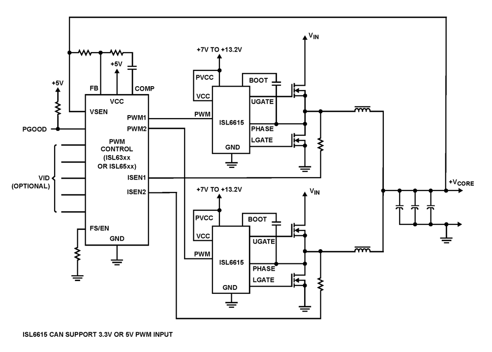
The ISL6615 is a high-speed MOSFET driver optimized to drive upper and lower power N-Channel MOSFETs in a synchronous rectified buck converter topology. This driver, combined with an Intersil Digital or Analog multiphase PWM controller, forms a complete high frequency and high efficiency voltage regulator.
The ISL6615 drives both upper and lower gates over a range of 4.5V to 13.2V. This drive-voltage provides the flexibility necessary to optimize applications involving trade-offs between gate charge and conduction losses.
The ISL6615 features 6A typical sink current for the low-side gate driver, enhancing the lower MOSFET gate hold-down capability during PHASE node rising edge, preventing power loss caused by the self turn-on of the lower MOSFET due to the high dV/dt of the switching node.
An advanced adaptive zero shoot-through protection is integrated to prevent both the upper and lower MOSFETs from conducting simultaneously and to minimize the dead time. The ISL6615 includes an overvoltage protection feature operational before VCC exceeds its turn-on threshold, at which the PHASE node is connected to the gate of the low side MOSFET (LGATE). The output voltage of the converter is then limited by the threshold of the low side MOSFET, which provides some protection to the load if the upper MOSFET(s) is shorted.
The ISL6615 also features an input that recognizes a high-impedance state, working together with Intersil multiphase PWM controllers to prevent negative transients on the controlled output voltage when operation is suspended. This feature eliminates the need for the Schottky diode that may be utilized in a power system to protect the load from negative output voltage damage.
Key Features
- Dual MOSFET Drives for Synchronous Rectified Bridge
- Advanced Adaptive Zero Shoot-Through Protection
- Body Diode Detection
- LGATE Detection
- Auto-zero of rDS(ON) Conduction Offset Effect
- Adjustable Gate Voltage for Optimal Efficiency
- 36V Internal Bootstrap Schottky Diode
- Bootstrap Capacitor Overcharging Prevention
- Supports High Switching Frequency (up to 1MHz)
- 6A LGATE Sinking Current Capability
- Fast Rise/Fall Times and Low Propagation Delays
- Support 3.3V PWM Input logic
- Tri-State PWM Input for Safe Output Stage Shutdown
- Tri-State PWM Input Hysteresis for Applications with Power Sequencing Requirement
- Pre-POR Overvoltage Protection
- VCC Undervoltage Protection
- Expandable Bottom Copper PAD for Better Heat Spreading
- Dual Flat No-Lead (DFN) Package
- Near Chip-Scale Package Footprint; Improves PCB Efficiency and Thinner in Profile
- Pb-Free (RoHS Compliant)
Applications
- Optimized for POL DC/DC Converters for IBA Systems
- Core Regulators for Intel® and AMD® Microprocessors
- High Current Low-Profile DC/DC Converters
- High Frequency and High Efficiency VRM and VRD
- Synchronous Rectification for Isolated Power Supplies

Order Information| Part Number | Package Type | Weight(g) | Pins | MSL Rating | Peak Temp (°C) | RoHS Status |
|---|
|
| ISL6615CBZ | 8 Ld SOIC | 0.076 | 8 | 3 | 260 | RoHS |
|
|
| ISL6615CBZ-T | 8 Ld SOIC T+R | 0.076 | 8 | 3 | 260 | RoHS |
|
|
| ISL6615CRZ | 10 Ld DFN | 0.022 | 10 | 3 | 260 | RoHS |
|
|
| ISL6615CRZ-T | 10 Ld DFN T+R | 0.022 | 10 | 3 | 260 | RoHS |
|
|
| ISL6615IBZ | 8 Ld SOIC | 0.076 | 8 | 3 | 260 | RoHS |
|
|
| ISL6615IBZ-T | 8 Ld SOIC T+R | 0.076 | 8 | 3 | 260 | RoHS |
|
|
| ISL6615IRZ | 10 Ld DFN | 0.022 | 10 | 3 | 260 | RoHS |
|
|
| ISL6615IRZ-T | 10 Ld DFN T+R | 0.022 | 10 | 3 | 260 | RoHS |
|
|