ZL8801: Dual Phase PMBus™ ChargeMode™ Control DC/DC Digital Controller

The ZL8801 is a dual phase digital DC/DC controller. Up to four ZL8801s (8 phases) can be operated in parallel to provide additional output current.

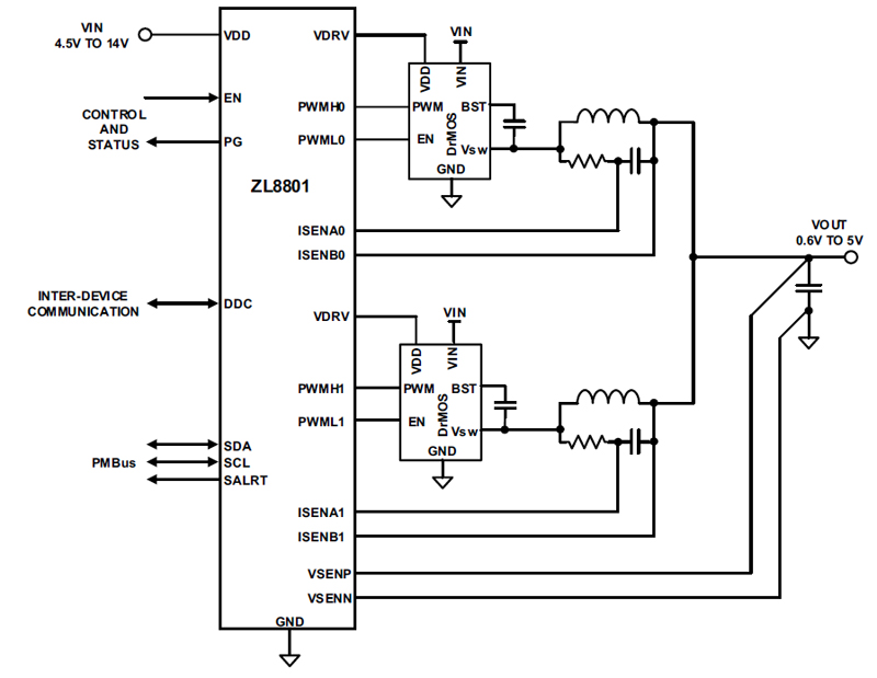
The ZL8801 supports a wide range of output voltages (0.54V to 5.5V) operating from input voltages as low as 4.5V up to 14V.

With its fully digital ChargeMode™ Control loop the ZL8801 can respond to a transient load step within a single switching cycle. This unique compensation-free modulation technique allows designs to meet transient specifications with minimum output capacitance, thus saving cost and board space.

Intersil’s proprietary single wire DDC (Digital-DC™) serial bus enables the ZL8801 to communicate between other Intersil digital power ICs. By using the DDC, the ZL8801 achieves complex functions such as inter-IC phase current balancing, sequencing and fault spreading, eliminating complicated power supply managers with numerous external discrete components.

The ZL8801 features cycle-by-cycle overcurrent protection and protection for overvoltage, undervoltage, over-temperature and MOSFET driver under and overvoltage protection. A snapshot parametric capture feature allows users to take a snapshot of operating and fault data during normal or fault conditions.

Integrated Low Drop-Out (LDO) regulators allow the ZL8801 to be operated from a single input supply eliminating the need for additional linear regulators. A dedicated 5V VDRV LDO output can be used to power external drivers or DrMOS devices.

With full PMBus™ compliance, the ZL8801 is capable of measuring and reporting input voltage, input current, output voltage, output current as well as the device’s internal temperature, an external temperature and an auxiliary voltage input.

Key Features
  • Unique compensation-free design – always stable
  • Output voltage range: 0.54V to 5.5V
  • Input voltage range: 4.5V to 14V
  • 1% output voltage accuracy over line, load and temperature
  • Charge mode control achieves fast transient response, reduced output capacitance and provides output stability without compensation
  • Single 2-phase output, up to 8 phases with multiple devices
  • Switching frequency range 200kHz to 1.33MHz
  • Proprietary single wire DDC (Digital-DC) serial bus enables voltage sequencing and fault spreading with all other Intersil digital power ICs
  • Tracking of an external power supply in the single 2-phase configuration
  • Cycle-by-cycle inductor peak current protection
  • Digital fault protection for output voltage UV/OV, input voltage UV/OV, temperature and MOSFET driver voltage
  • 10-bit cycle-by-cycle average output current measurement with adjustable gain settings for sensing with high current, low DCR inductors
  • 10-bit monitor ADC measures input voltage, input current, output voltage, internal, external temperature, driver voltage
  • Configurable to use standalone MOSFET drivers or integrated driver-MOSFET (DrMOS) devices
  • Nonvolatile memory (NVRAM) for storing operating parameters and fault events.
  • PMBus™ compliant
Applications
  • Servers/storage equipment
  • Telecom/datacom equipment
  • Power supplies (memory, DSP, ASIC, FPGA)
Typical DiagramProduct Image
Datasheets
TitleTypeUpdatedSizeOther Languages
ZL8801 DatasheetPDF27 Mar 20151.22 MB
Design Files
TitleTypeUpdatedSizeOther Languages
ZL8801-2PH-DEMO1Z Design FilesZIP07 Nov 20141.21 MB
ZL8801-4PH-DEMO1Z Design FilesZIP11 Nov 20141.48 MB
Software
TitleTypeUpdatedSizeOther Languages
PowerNavigator Software v5.4.19ZIP30 Mar 201782.57 MB
Production Configuration Utility v5.4.19ZIP02 Mar 201582.63 MB
User Guides
TitleTypeUpdatedSizeOther Languages
PowerNavigator User Guide for POLPDF28 Oct 20167.14 MB
Production Configuration Utility User GuidePDF28 Oct 2016714 KB
PMBus Interface Install Guide - Win7 x86 and x64PDF20 Nov 2014786 KB
ZL8801-4PH-DEMO1Z User GuidePDF19 Nov 20142.63 MB
ZL8801-2PH-DEMO1Z User GuidePDF19 Nov 2014909 KB
ZLUSBEVAL3Z User GuidePDF13 Nov 2014226 KB
White Papers
TitleTypeUpdatedSizeOther Languages
Five Easy Steps to Create a Multi-Load Power SolutionPDF30 Jan 2017502 KB
Miscellaneous
TitleTypeUpdatedSizeOther Languages
Digital-DC Frequently Asked Questions (FAQ)PDF17 Nov 2014194 KB
Order Information
Part NumberPackage TypeWeight(g)PinsMSL RatingPeak Temp (°C)RoHS Status
ZL8801ALAFTK44 Ld QFN T+R0.123442260RoHS
ZL8801ALAFT7A44 Ld QFN T+R0.123442260RoHS
ZLUSBEVAL3ZN/ARoHS
ZL8801-4PH-DEMO1ZN/ARoHS
ZL8801-2PH-DEMO1ZN/ARoHS
ZL8801 Datasheet 27 Mar 2015
44 Ld QFN T+R ZL8800
ZL8801
ZL8801-2PH-DEMO1Z Design Files 07 Nov 2014
ZL8801-4PH-DEMO1Z Design Files 11 Nov 2014
PowerNavigator Software v5.4.19 30 Mar 2017
Production Configuration Utility v5.4.19 02 Mar 2015
PowerNavigator User Guide for POL 28 Oct 2016
Production Configuration Utility User Guide 28 Oct 2016
PMBus Interface Install Guide - Win7 x86 and x64 20 Nov 2014
ZL8801-4PH-DEMO1Z User Guide 19 Nov 2014
ZL8801-2PH-DEMO1Z User Guide 19 Nov 2014
ZLUSBEVAL3Z User Guide 13 Nov 2014
Five Easy Steps to Create a Multi-Load Power Solution 30 Jan 2017
Digital-DC Frequently Asked Questions (FAQ) 17 Nov 2014