ER136-5 基准电压 Vref =5V
封装形式陶瓷双列 8引线封装

使用温度范围
-55℃~ +125℃
说明:
ER136-5型基准源是一块高精度(可小于 5‰)和几乎零温漂(全军温内 5‰)的军用分流式稳压基准源,其具有很小的动态阻抗( 0.6Ω),通过一个调整端可以调整输出电压值和温度系数。ER136-5可作为高精度低温漂的稳压基准源用于数字电压测量、功率电源及其他放大器用途。因是分流式稳压源,可很容易的成为正/负电压基准源。
线路图
绝对最大额定值 绝对最大额定值如下: 正向电流(If)………………………………………… 10mA 反向电流(Ir)………………………………………… 15mA 贮存温度(Tstg)……………………………………… -65℃~150℃引线耐焊接温度(10s)(Th)………………………… 300℃结 温(Tj)…………………………………………… 175℃
电参数: 测试线路图
| 特性 | 符号 | 条 件 (除另有规定外,-55℃≤TA≤ 125℃) | 规 范 值 | 单位 | |||
|---|---|---|---|---|---|---|---|
| 最小 | 典型 | 最大 | |||||
| 基准电压 | Vref | IR=1mA | TA=25℃ | 4.95 | 5 | 5.05 | V |
| TA=-55℃ | 4.9 | 5 | 5.1 | ||||
| TA=125℃ | 4.9 | 5 | 5.1 | ||||
| 基准电压 随电流的变化量 | △Vref | 600uA≤IR≤10mA | TA=25℃ | - | 6 | 12 | mV |
| TA=-55℃ | - | 6 | 17 | ||||
| TA=125℃ | - | 6 | 17 | ||||
| (反向)动态阻抗 | Zrd | TA=25℃ | - | 0.6 | 1.2 | Ω | |
| TA=-55℃ | - | 0.8 | 1.6 | ||||
| TA=125℃ | - | 0.8 | 1.6 | ||||
| 温度稳定性 a | Vstab | IR=1mA | - | 20 | 36 | mV | |
| 调节端电流 | Iadj | Vadj=2.5V | -260 | - | 260 | µA | |
| Vadj=1.5V | -260 | - | 260 | ||||
| Vadj=3.5V | -260 | - | 260 | ||||
| 可调基准电压 | Vref 1 | Vadj=2.5V | 4.6 | - | 5.4 | V | |
| Vref 2 | Vadj=1.5V | 5.4 | - | 6.6 | |||
| Vref 3 | Vadj=3.5V | 2.4 | - | 4.6 | |||
| a 40ppm/℃即为 T A在-55℃~+125℃电压变化量为36mV。 | |||||||

特性曲线
反向电压变化齐纳噪声电压

动态阻抗响应时间
特性曲线(续)
反向特性正向特性

温度漂移
应用线路

ER136-5含调整击穿电压的分压计(调整范围=±0.1V典型)

温度系数调节器(调整范围=±0.5V典型)

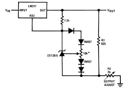
低温度系数精密功率调节器
应用线路(续)

5V消弧电路

可调稳压器
应用线路(续)

线性欧姆计

含输出箝位的运放
应用线路(续)

双极输出基准

5.0V方波口径测量器

10V缓冲基准
应用线路(续)

线性欧姆计

含输出箝位的运放