LTC2351-14 - 6 Channel, 14-Bit, 1.5Msps Simultaneous Sampling ADC with Shutdown

The LTC2351-14 is a 14-bit, 1.5Msps ADC with six simultaneously sampled differential inputs. The device draws only 5.5mA from a single 3V supply, and comes in a tiny 32-pin (5mm × 5mm) QFN package. A SLEEP shutdown mode further reduces power consumption to 12µW. The combination of low power and tiny package makes the LTC2351-14 suitable for portable applications.

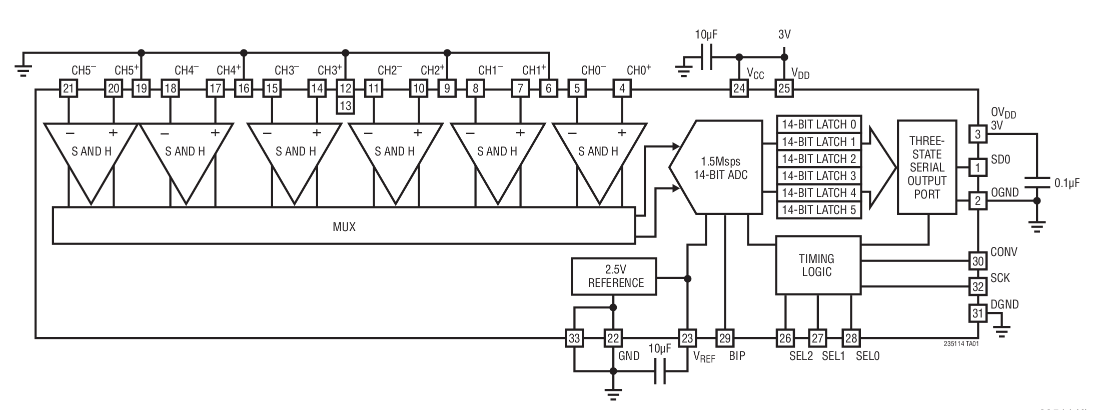
The LTC2351-14 contains six separate differential inputs that are sampled simultaneously on the rising edge of the CONV signal. These six sampled inputs are then converted at a rate of 250ksps per channel.

The 83dB common mode rejection allows users to eliminate ground loops and common mode noise by measuring signals differentially from the source.

The device converts 0V to 2.5V unipolar inputs differentially, or ±1.25V bipolar inputs also differentially, depending on the state of the BIP pin. Any analog input may swing rail-to-rail as long as the differential input range is maintained.

The conversion sequence can be abbreviated to convert fewer than six channels, depending on the logic state of the SEL2, SEL1 and SEL0 inputs.

The serial interface sends out the six conversion results in 96 clocks for compatibility with standard serial interfaces.

Features
  • 1.5Msps ADC with Six Simultaneously Sampled Differential Inputs
  • 250ksps Throughput per Channel
  • 75dB SINAD
  • Low Power Dissipation: 16.5mW
  • 3V Single Supply Operation
  • 2.5V Internal Bandgap Reference, Can be Overdriven with External Reference
  • 3-Wire SPI-Compatible Serial Interface
  • Internal Conversion Triggered by CONV
  • SLEEP (12µW) Shutdown Mode
  • NAP (4.5mW) Shutdown Mode
  • 0V to 2.5V Unipolar, or ±1.25V Bipolar Differential Input Range
  • 83dB Common Mode Rejection
  • Tiny 32-Pin (5mm × 5mm) QFN Package
Typical Application
LTC2351-14 Typical Application
Applications
  • Multiphase Power Measurement
  • Multiphase Motor Control
  • Data Acquisition Systems
  • Uninterruptable Power Supplies
Packaging
LTC2351-14 Package Drawing
Order Information
Part NumberPackageTempPrice(1-99)Price (1k)*
LTC2351CUH-14#PBF5x5 QFN-32C$13.84$9.45
LTC2351CUH-14#TRPBF5x5 QFN-32C$9.51
LTC2351HUH-14#PBF5x5 QFN-32H$17.81$12.47
LTC2351HUH-14#TRPBF5x5 QFN-32H$12.53
LTC2351IUH-14#PBF5x5 QFN-32I$16.61$11.34
LTC2351IUH-14#TRPBF5x5 QFN-32I$11.40
Demo Boards
Part NumberDescriptionPrice
DC1278ALTC2351-14: 14-bit, 6-ch 1.5Msps Simultaneous Sampling SAR ADC (req DC890)$150.00
Companion Boards
Part NumberDescriptionPrice
DC890BUSB Data Acquisition Controller, for PScope Evaluation Kits (up to 250Mbps, CMOS/LVDS)$300.00
Datasheet
Design Note
Reliability Data
Product Selector Card
LT Journal
Press Release
CAD Symbol
Related Products
LTC2351-14 - 6 Channel, 14-Bit, 1.5Msps Simultaneous Sampling ADC with Shutdown
DN426 - 工业监控和便携式仪器的6通道SAR型ADC
DN426 - 6-Channel SAR ADCs for Industrial Monitoring and Portable
R478 - Reliability Data
General Purpose SAR ADCs
SAR ADC Drivers
Jun 2007 - SAR ADCs Feature Speed, Low Power, Small Package Size and True Simultaneous Sampling
1.5Msps, 14-Bit ADC Simultaneously Samples 6 Differential Inputs
LTC2351-14 Footprints and Symbols